司法鉴定标准像是连接两个世界的桥梁——一边是严谨的法律条文,另一边是不断发展的科学技术。站在桥中央,你能感受到两种不同思维方式的碰撞与融合。这种独特的交汇让司法鉴定标准成为现代司法体系中不可或缺的一环。

1.1 司法鉴定标准的基本概念与定义

司法鉴定标准本质上是一套规范化的技术准则。它告诉鉴定人员该怎么做、按照什么程序做、达到什么要求才算合格。想象一下医生看病需要遵循诊疗规范,鉴定人员开展工作同样需要这样的“操作手册”。

这些标准覆盖了鉴定活动的全过程:从样本采集、保存、检验到最终出具鉴定意见。每个环节都有明确的技术指标和质量控制要求。比如DNA鉴定中,标准会规定样本的最低含量、检测方法的灵敏度、结果判读的阈值等具体参数。

记得有次参观司法鉴定机构,一位资深法医打了个生动的比方:“没有标准的鉴定就像没有刻度的尺子,量得出长短,却说不出准不准。”这个比喻一直印在我脑海里。确实,标准就是那把带刻度的尺子,确保每份鉴定意见都经得起推敲。

1.2 鉴定标准在司法实践中的重要意义

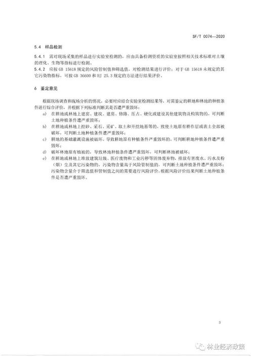
在法庭上,鉴定意见往往能左右案件的走向。标准的存在让这种影响力建立在可靠的基础上。它既是对鉴定质量的保障,也是对司法公正的守护。

标准化操作能有效减少人为误差。不同鉴定机构、不同鉴定人按照同一套标准工作,得出的结论应该具有可比性。这种一致性对于需要重复鉴定或多家机构协同工作的案件特别重要。试想如果每个鉴定人都按自己的习惯操作,司法系统将陷入“公说公有理,婆说婆有理”的困境。

更重要的是,标准为法官审查鉴定意见提供了依据。法官可能不是某个领域的专家,但可以通过审查鉴定过程是否符合标准要求,来判断鉴定意见的可靠性。这种“外行监督内行”的机制,恰恰体现了司法鉴定标准的价值。

1.3 国内外司法鉴定标准发展历程

司法鉴定标准的发展轨迹很有意思。国外起步较早,像美国的FBI实验室标准体系、欧洲的ENFSI标准框架都经过了几十年的完善。它们往往从单个技术领域开始,逐步扩展成覆盖多个专业的标准体系。

国内的发展路径则更具中国特色。我记得上世纪九十年代参与过一个研讨会,当时讨论的还是要不要制定统一标准的问题。转眼二十多年过去,现在已经形成了以《司法鉴定程序通则》为核心,各类技术标准相配套的完整体系。

这个发展过程不是一帆风顺的。早期各地标准不统一带来的问题确实存在,比如同样的检材在不同机构可能得出不同结论。正是这些实践中的教训,推动着标准体系不断走向完善。现在的标准制定更加注重科学性和实用性,既吸收国际经验,又考虑国内实际情况。

司法鉴定标准的演进某种程度上反映了法治建设的进程。从无到有,从粗放到精细,每一步都印记着对司法公正的不懈追求。

走进司法鉴定标准的内部世界,就像打开一个精密的工具箱。每个专业领域都有自己独特的工具和使用规范。这些标准不是凭空产生的,它们源于实践需求,经过科学验证,最终成为指导鉴定工作的准则。

2.1 法医学鉴定标准体系详解

法医学鉴定可能是大众最熟悉的司法鉴定领域。从损伤程度评定到死亡原因分析,每个环节都有明确的标准规范。这些标准就像医生的诊疗指南,既确保鉴定质量,又维护被鉴定人的权益。

损伤鉴定标准特别注重客观性和可重复性。比如轻伤鉴定,标准会详细规定各种损伤的评分细则。创口长度、功能障碍程度、愈合时间这些指标都被量化处理。我记得有个案例,当事人认为自己的伤情很严重,但按照标准评分却达不到轻伤标准。这种“标准说了算”的机制,实际上避免了主观判断的随意性。

死亡鉴定标准更是严谨到近乎苛刻。尸表检验、解剖程序、毒物检测每个步骤都有详细规定。标准要求必须排除所有合理怀疑才能得出确定结论。这种严谨态度背后,是对生命尊严的尊重和对司法公正的坚守。

2.2 文书鉴定标准的技术要求

文书鉴定看似简单,实则充满技术含量。笔迹鉴定、印章真伪、文件形成时间判断,每个项目都需要遵循严格的技术标准。

笔迹鉴定标准强调特征比对的数量和质量。不是随便找几个相似点就能下结论。标准要求必须达到足够的特征符合度,同时要能合理解释差异点。这种要求避免了“看起来像就是”的粗放判断。

电子文件鉴定是近年来的新挑战。标准要求鉴定人员必须使用经过验证的软件工具,操作过程要全程记录。数据提取、恢复、分析每个环节都要符合规范。有次见证电子证据鉴定,鉴定人员像做实验一样记录每个操作步骤。这种严谨让人印象深刻。

2.3 物证鉴定标准的科学依据

物证鉴定标准建立在坚实的科学基础之上。DNA鉴定标准要求从样本提取到数据分析全程质控。每个实验室都要定期参加能力验证,确保检测结果的可靠性。

微量物证鉴定标准特别注重防污染措施。从现场勘查到实验室检测,标准规定了严格的防污染程序。勘查人员要穿防护服,样本要使用专用容器,实验室要分区管理。这些看似繁琐的要求,却是保证证据真实性的关键。

毒物鉴定标准则体现了分析化学的最新进展。标准不仅规定检测方法,还明确质量控制要求。空白对照、平行样品、标准品验证这些实验室常规操作,在鉴定标准中都被赋予法律意义。这种将科学规范转化为法律要求的过程,确实很巧妙。

2.4 声像资料鉴定标准的发展趋势

声像资料鉴定正在经历技术革命。从传统的录音录像鉴定到现在的数字多媒体分析,标准更新速度明显加快。人脸识别、声纹比对、视频真实性分析,新技术不断催生新标准。

真实性鉴定标准越来越注重数字特征分析。不是简单看图像是否清晰,而是要检测文件的元数据、编码特征、编辑痕迹。标准要求使用多种方法交叉验证,确保结论可靠。

生物特征识别标准面临隐私保护的新课题。如何在技术可行性和法律合规性之间找到平衡,是标准制定者需要考虑的问题。现在的标准已经开始加入数据保护要求,这种变化反映了技术标准与社会价值的互动。

司法鉴定标准:确保公正与准确的法律技术桥梁

声像鉴定标准的发展让人感受到科技与法律的深度融合。每次技术突破都会带来标准更新,而新标准又推动着技术更规范地应用于司法实践。这种良性循环让司法鉴定始终保持时代性。

司法鉴定标准从纸面走向实践的过程,就像一位严谨的舞者步入真实的舞台。标准条文是固定的舞步,但每个案件都是独特的音乐节奏。这种理论与现实的碰撞,往往最能体现司法鉴定标准的价值与生命力。

3.1 刑事案件中的鉴定标准应用实例

刑事案件的鉴定标准应用总是带着特殊的重量。一个指纹、一滴血迹、一段语音,都可能决定一个人的命运。标准在这里不仅是技术规范,更是司法公正的守护者。

DNA鉴定标准在命案中的应用尤为典型。从样本采集到实验室分析,每个环节都必须严格遵循标准操作程序。现场勘查人员要使用无菌工具,样本必须低温保存,实验室要进行多次复核。这些标准要求看似繁琐,却是避免冤错案件的重要保障。我曾了解过一个案例,正是由于严格按照标准保存了生物样本,才能在多年后通过新技术找到真凶。

毒物鉴定标准在投毒案件中的应用同样关键。标准要求必须进行空白对照实验,使用标准物质验证,还要考虑样本可能存在的基质干扰。有起投毒案,初检显示有毒物成分,但按照标准进行复核时发现是样本污染所致。这种严格按照标准流程操作的严谨态度,避免了一起可能的误判。

3.2 民事纠纷中的鉴定标准运用

民事领域的鉴定标准应用更注重实用性和经济性。笔迹鉴定、文件形成时间、工程质量评估,这些鉴定直接关系到当事人的切身利益。

笔迹鉴定标准在合同纠纷中发挥着重要作用。标准要求必须收集足够数量的样本笔迹,进行系统比对。不仅要找相似特征,还要分析差异点的性质。有起借贷纠纷,原告提供的借条笔迹与被告样本看似相似,但按照标准深入分析后,发现运笔特征存在本质差异。这种基于标准的客观分析,帮助法院查清了事实。

建筑工程质量鉴定标准在房产纠纷中很常见。标准规定了具体的检测方法和评定指标。混凝土强度、钢筋配置、结构安全度,每个参数都有明确的测试要求。记得有起商品房质量纠纷,业主认为房屋存在严重质量问题,但按照标准检测后,发现主要指标都符合规范。标准在这里成了化解争议的客观尺度。

3.3 行政诉讼中的鉴定标准实践

行政诉讼中的鉴定标准应用涉及公权力与私权利的平衡。环境损害鉴定、医疗事故评定、行政执法程序合规性审查,这些鉴定往往关系到重大公共利益。

环境损害鉴定标准在环保行政诉讼中尤为关键。标准明确了损害评估的方法和程序。污染物检测、生态损失计算、修复成本评估,每个环节都需要专业技术人员按照标准操作。有起工厂排污被处罚的案件,企业质疑处罚依据,但按照标准进行的鉴定显示污染确实造成了生态损害。标准为行政执法提供了科学支撑。

医疗事故鉴定标准在医患纠纷中需要特别谨慎。标准既要考虑医疗行为的专业性,又要保护患者权益。诊疗规范执行情况、因果关系分析、损害程度评定,都需要严格遵循专业标准。这种基于标准的鉴定,既尊重医学规律,又维护法律公正。

3.4 鉴定标准在不同案件类型中的差异化应用

不同类型的案件对鉴定标准有着不同的需求重点。刑事案件强调证据的确定性和排他性,民事案件注重实用性和效率,行政案件则关注标准的权威性和公信力。

人身损害赔偿案件中的伤残鉴定标准需要兼顾医学标准和法律要求。标准既要有医学专业性,又要便于司法操作。伤残等级评定需要量化指标,但又不能过于机械。这种平衡体现了标准制定者的智慧。

知识产权案件中的技术鉴定标准面临快速更新的挑战。软件著作权、专利技术、商业秘密的鉴定标准需要紧跟技术发展。标准既要保持稳定性,又要具备适应性。这种动态调整的过程,反映了司法鉴定标准的生命力。

鉴定标准在实践中的应用就像量体裁衣。同样的标准条文,在不同案件背景下会产生不同的应用效果。这种灵活性不是标准的缺陷,恰恰是其成熟的表现。标准提供了基本框架,实践则赋予其具体内涵。

司法鉴定标准的实践之旅还在继续。每个新案件都是对标准的检验,每次应用都是对标准的完善。这种持续互动让司法鉴定标准始终保持活力,更好地服务于司法实践的需要。

司法鉴定标准从来不是一成不变的教条。它们像活着的有机体,需要不断呼吸新时代的空气,吸收新技术的养分。这种动态发展的特性,让司法鉴定标准始终保持着与时代同步的生命力。

4.1 最新修订内容解读与分析

去年发布的《司法鉴定程序通则》修订版带来了一些值得关注的变化。其中最明显的是对电子数据鉴定的规范更加细致。从数据提取到分析报告,每个环节都有了更明确的要求。这种细化反映出数字时代对司法鉴定的新需求。

鉴定意见书的格式规范也有重要调整。新标准要求必须详细列明检验过程、使用的方法标准、以及可能存在的局限性。这种透明化要求让鉴定意见更加经得起推敲。我注意到一些鉴定机构已经开始按照新要求调整报告模板,虽然增加了工作量,但确实提升了专业性。

专家辅助人制度的规范化是另一个亮点。新标准明确了专家辅助人的资格条件和参与程序。这既保障了当事人的诉讼权利,又避免了专家意见的滥用。这种平衡考量显示出标准制定者的深思熟虑。

4.2 新技术对鉴定标准的影响

人工智能正在悄然改变司法鉴定的面貌。在笔迹鉴定领域,一些机构开始尝试使用机器学习算法辅助识别。但新技术的应用也带来了标准滞后的问题。现有的标准主要针对传统鉴定方法,如何规范AI辅助鉴定成了紧迫课题。

区块链技术在证据保全方面展现出独特价值。电子证据的时间戳、哈希值上链存储,大大增强了证据的可靠性。相应的鉴定标准也需要跟进,明确区块链存证的技术要求和验证方法。这种技术倒逼标准更新的现象越来越常见。

快速检测技术的进步让现场鉴定成为可能。便携式DNA分析仪、毒品快速检测箱等设备,使一些鉴定工作可以从实验室走向现场。但这也对标准提出了新要求:如何保证现场检测的准确性?需要建立怎样的质控体系?这些问题都需要标准及时回应。

4.3 国际鉴定标准的发展趋势

国际标准化组织(ISO)在司法鉴定领域的活动越来越活跃。他们正在推动司法鉴定实验室认可的国际互认。这意味着符合ISO标准的鉴定结果有望在不同国家间获得认可。这种国际化趋势对我们的标准制定有着重要启示。

欧洲的一些做法值得借鉴。他们特别强调鉴定过程的可重复性和可验证性。标准要求必须详细记录每个操作步骤,确保其他实验室能够复现结果。这种对过程透明度的极致追求,或许代表了未来发展的方向。

司法鉴定标准:确保公正与准确的法律技术桥梁

美国在专家证言标准方面的探索也很有参考价值。他们通过多伯特标准等判例,确立了科学证据的采信规则。这种将鉴定标准与证据规则紧密结合的做法,让鉴定意见在诉讼中发挥更实质性的作用。

4.4 未来鉴定标准的改革方向

标准化与个性化的平衡将成为重要议题。一方面需要统一的技术规范,另一方面又要尊重不同案件的特性。未来的标准可能需要建立多层次体系,既有强制性要求,也有推荐性指南。这种弹性设计能更好地适应复杂多变的实践需求。

跨学科融合对标准提出新要求。比如电子数据鉴定就需要计算机科学、法学、侦查学等多学科知识的结合。相应的标准制定也需要打破学科壁垒,建立综合性的规范体系。这种融合不是简单叠加,而是有机整合。

标准更新机制的优化同样关键。目前的标准修订周期往往较长,难以跟上技术发展的速度。或许需要建立快速响应机制,对某些技术性较强的内容实行动态更新。这既能保持标准的稳定性,又能确保其时效性。

司法鉴定标准的发展就像河流的流动。它既保持着自己的基本方向,又不断吸纳新的支流。这种持续演进不是对过去的否定,而是在继承基础上的创新。每一次标准的更新,都是为了更好地服务于司法公正这个永恒的目标。

司法鉴定标准的发展之路从来不是坦途。它像一棵不断生长的树,需要适时修剪枯枝,也需要为新芽留出空间。这种持续完善的过程,既是对过去的反思,也是对未来的投资。

5.1 当前鉴定标准存在的问题与挑战

标准滞后于技术发展是个老问题。记得去年参与一个电子数据鉴定案件时,使用的技术已经更新了三代,但标准还停留在五年前的水平。这种脱节让鉴定人员不得不在标准框架外寻找解决方案,既增加了工作难度,也带来了合规风险。

地区差异带来的标准执行不统一值得关注。同样一个文书鉴定项目,在不同省份可能会有截然不同的操作要求。这种碎片化状态影响了司法鉴定的公信力。我接触过一些跨省案件的律师,他们最头疼的就是要适应不同地区的鉴定标准。

部分标准过于原则化,缺乏可操作性。比如要求“使用适当的方法”,但什么是适当的方法却没有明确说明。这种模糊表述给鉴定人员留下了解释空间,也可能成为争议的源头。实践中,不同鉴定人对同一标准的理解可能相差甚远。

人才队伍建设跟不上标准发展速度。新兴鉴定领域如电子数据、环境损害等,既懂技术又懂法律的复合型人才严重短缺。这导致即使制定了先进标准,也缺乏足够专业人员来执行。人才培养需要时间,但标准发展不能等待。

5.2 完善司法鉴定标准的建议

建立动态更新机制可能是当务之急。可以借鉴软件行业的做法,对标准实行版本管理。基础性要求保持稳定,技术性细则定期更新。这样既保证了标准的连续性,又能及时响应技术变革。我看到某些行业标准已经尝试这种做法,效果不错。

加强标准的层级设计很有必要。国家标准定基调,行业标准作补充,机构标准填细节。这种金字塔结构既能确保基本要求统一,又允许不同领域保持特色。关键在于明确各层级的权限边界,避免交叉重叠或留下真空。

标准化与个性化需要更好平衡。完全统一会扼杀创新,过度灵活又可能导致混乱。或许可以在标准中设置“安全港”条款,允许在充分论证的前提下采用新方法。这种设计既鼓励创新,又通过程序控制风险。

培训指导应该与标准发布同步进行。新标准出台后,配套的操作指南、案例解析、培训课程要跟上。单纯发布文本文件远远不够,需要建立完整的宣贯体系。这方面可以学习医疗行业的做法,他们的临床路径指南就做得很细致。

5.3 鉴定标准与司法公正的关系

鉴定标准本质上是司法公正的技术保障。它像一把尺子,确保不同鉴定人在测量同一问题时得到相近结果。这种可预期性对当事人至关重要。我见过太多案例,仅仅因为鉴定方法不同就得出相反结论,这对司法公信力的伤害是巨大的。

标准透明化有助于消除“神秘专家”现象。当鉴定过程、方法、依据都明确可查时,当事人就能更好地理解鉴定意见。这种透明不仅不会削弱专家权威,反而会增强其说服力。阳光确实是最好的消毒剂。

标准统一能够减少“鉴定 shopping”现象。有些当事人会寻找对自己最有利的鉴定机构,如果各机构标准不一,这种挑选就可能影响实质公正。统一标准让不同机构的鉴定结果具有可比性,从源头上减少投机空间。

标准完善实际上是对鉴定人的保护。明确的标准让鉴定人有章可循,在面对外界压力时更有底气。记得一位老鉴定人说过:“标准越清晰,我们越敢说真话。”这句话道出了标准与职业独立性的内在联系。

5.4 司法鉴定标准发展的前景展望

智能化标准可能是未来方向。想象一下,标准不再只是纸质文件,而是嵌入鉴定系统的智能规则库。系统能自动识别适用标准,提示操作要点,甚至预警违规风险。这种“活”的标准将大大提升执行效率。

国际标准化进程会继续深化。随着跨境法律事务增多,鉴定标准的国际互认将成为刚需。我们不仅要学习国际标准,也要争取在国际标准制定中发出中国声音。这个过程需要时间,但方向是明确的。

标准评价体系需要建立。不仅要看标准制定得怎么样,更要看执行效果如何。可以引入第三方评估,定期分析标准实施情况。这种反馈机制能让标准发展进入良性循环。

个性化定制标准或许会出现。针对特别复杂的案件,可能需要临时组建专家团队制定专属鉴定方案。这种“量体裁衣”式的标准,既保持原则性又体现灵活性。当然,这需要严格的程序控制。

司法鉴定标准的完善之路没有终点。它像园丁照料花园,需要持续投入,耐心等待。每一次标准的优化,都是向着更精准、更公正迈出的一小步。这些看似微小的进步累积起来,终将推动整个司法体系的完善。

你可能想看:
免责声明:本网站部分内容由用户自行上传,若侵犯了您的权益,请联系我们处理,谢谢!联系QQ:2760375052

分享:

扫一扫在手机阅读、分享本文

树雨

这家伙太懒。。。

  • 暂无未发布任何投稿。

最近发表